詳情:上理工:關閉設施條件較差的第五食堂,暫停外賣進校園。

上海理工大學官網截圖
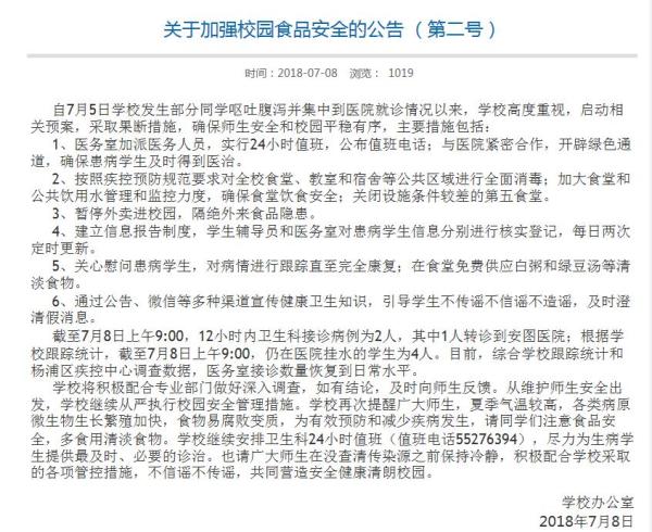
自7月5日學校發生部分同學嘔吐腹瀉并集中到醫院就診情況以來,學校高度重視,啟動相關預案,采取果斷措施,確保師生安全和校園平穩有序,主要措施包括:
1、醫務室加派醫務人員,實行24小時值班,公布值班電話;與醫院緊密合作,開辟綠色通道,確保患病學生及時得到醫治。
2、按照疾控預防規范要求對全校食堂、教室和宿舍等公共區域進行全面消毒;加大食堂和公共飲用水管理和監控力度,確保食堂飲食安全;關閉設施條件較差的第五食堂。
3、暫停外賣進校園,隔絕外來食品隱患。
4、建立信息報告制度,學生輔導員和醫務室對患病學生信息分別進行核實登記,每日兩次定時更新。
5、關心慰問患病學生,對病情進行跟蹤直至完全康復;在食堂免費供應白粥和綠豆湯等清淡食物。
6、通過公告、微信等多種渠道宣傳健康衛生知識,引導學生不傳謠不信謠不造謠,及時澄清假消息。
截至7月8日上午9:00,12小時內衛生科接診病例為2人,其中1人轉診到安圖醫院;根據學校跟蹤統計,截至7月8日上午9:00,仍在醫院掛水的學生為4人。目前,綜合學校跟蹤統計和楊浦區疾控中心調查數據,醫務室接診數量恢復到日常水平。
學校將積極配合專業部門做好深入調查,如有結論,及時向師生反饋。從維護師生安全出發,學校繼續從嚴執行校園安全管理措施。學校再次提醒廣大師生,夏季氣溫較高,各類病原微生物生長繁殖加快,食物易腐敗變質,為有效預防和減少疾病發生,請同學們注意食品安全,多食用清淡食物。學校繼續安排衛生科24小時值班(值班電話55276394),盡力為生病學生提供最及時、必要的診治。也請廣大師生在沒查清傳染源之前保持冷靜,積極配合學校采取的各項管控措施,不信謠不傳謠,共同營造安全健康清朗校園。
學校辦公室2018年7月8日
(原題為《關于加強校園食品安全的公告 (第二號)》

